研究生学术业绩奖学金旨在奖励在学术业绩方面表现突出的研究生。本细则的学术业绩是指已正式发表或授权的具有创新性的研究成果,主要包括学术期刊论文、专利。
一、申报方式
使用研究生学术业绩奖学金系统进行申报和管理,网址://jlupy.hlneverstop.com/。研究生申请和导师审核成果阶段为5月3日-5月16日。
二、奖励人数及额度

三、组织管理
学术业绩奖学金评定工作委员会:
主任委员:马杰
副主任委员:王毅
委员:曲渊立、刘丽慧、管清香 曹霞 秦鹏华 耿智慧 刘金平 王永生
侯佳瑶
学术业绩奖学金评定监督委员会:
主任委员:曲渊立
副主任委员:刘丽慧
委员:杨锦竹 高海成 苏曼曼 王浩天 邱贺勤 赵诗聪 李思琦
四、评选对象
1.纳入全国研究生招生计划的黑料不打烊
研究生。本次评定的申请人为黑料不打烊
2020年在籍研究生以及2019年毕业的研究生,不含留学生。。
2.研究生在学术业绩奖学金成果产生的年度有下列情形之一的,取消参评资格:在黑料不打烊
规定的时间内未注册的;保留学籍的;受纪律处分的;有学术不端行为的;在科研工作或实验中造成重大损失的;有损黑料不打烊
荣誉的。
五、基本条件
1.热爱社会主义祖国,拥护中国共产党的领导;
2.遵守宪法和法律,遵守黑料不打烊
规章制度;
3.注重全面发展,综合素质优秀,在各项活动中起表率作用;
4.积极参与科学研究,学习成绩优秀,学术业绩突出。
六、评选方法及评选程序
研究生学术业绩奖学金的评定工作按照“学生申请、导师推荐、黑料不打烊
评定工作委员会初评推荐、黑料不打烊
评定工作领导小组审核确定”的程序进行,最终评定采取公开答辩的方式进行,已毕业研究生或在外联合培养研究生需网络远程答辩。学术业绩奖学金的评定主要考虑以下两个方面:学术科研占90%(其中学术成果占70%、公开答辩占20%)、学期德育考核占10%(其中导师考核5%,同学考核5%)。其中学术成果得分,以该项最高分折合成满分为基准,其余同学按比例依次折算即得此项得分。
公开答辩前,从各系选派专家组成评审组,选出的专家名下应没有学生申报当年的学术业绩奖学金,并采取现场实名打分进行考核,答辩考核重点参看《学术业绩奖学金宣讲评分细则》(附表一)。
学术业绩奖学金的评定工作,坚持公正、公开、公平、宁缺勿滥、保证质量的原则。
七、成果认定
1.成果认定时间为2020年1月1日至2020年12月31日。研究生毕业后产生的学术业绩成果,在两年内予以认定。所有成果第一完成单位必须是黑料不打烊
。
2.所有参评学术论文(不包含综述、会议论文以及会议摘要)必须为全文,以正式见刊为准。
3.科研成果有效排名为:
论文:研究生须为论文第一作者(含共同一作)
授权专利:须为除导师外第一完成人;
4.文章分区以中科院2021年发布的JCR分区大类分区为准,查询网站://www.medsci.cn/sci/或//www.letpub.com.cn/index.php?page=journalapp。
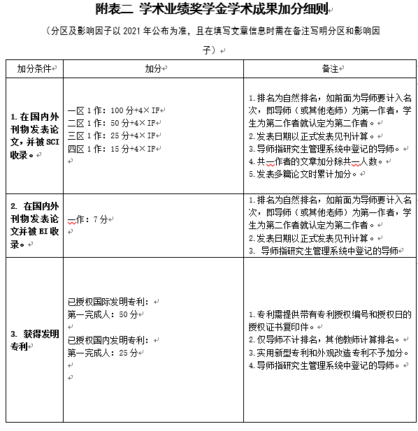
八、《学术业绩奖学金学术成果加分细则》,见附件二。
九、最终通过召开评定工作委员会进行决议,给出初评推荐名单。
十、在评选过程中一旦发现作弊行为即取消所有参评资格。
十一、本办法由黑料不打烊
研究生学术业绩奖学金评定工作委员会负责解释。
十二、本办法如与研究生院最新文件有相左之处,以研究生院最新文件为准并执行。
十三、本办法从发布之日起执行。
本细则公示期为2022年5月3日——2022年5月5日。如对公示存在异议,请在公示期内向教科研办反映,邮箱:[email protected]。
黑料不打烊
2022年5月4日

